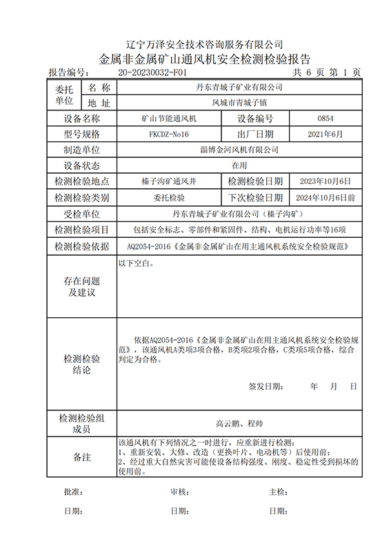
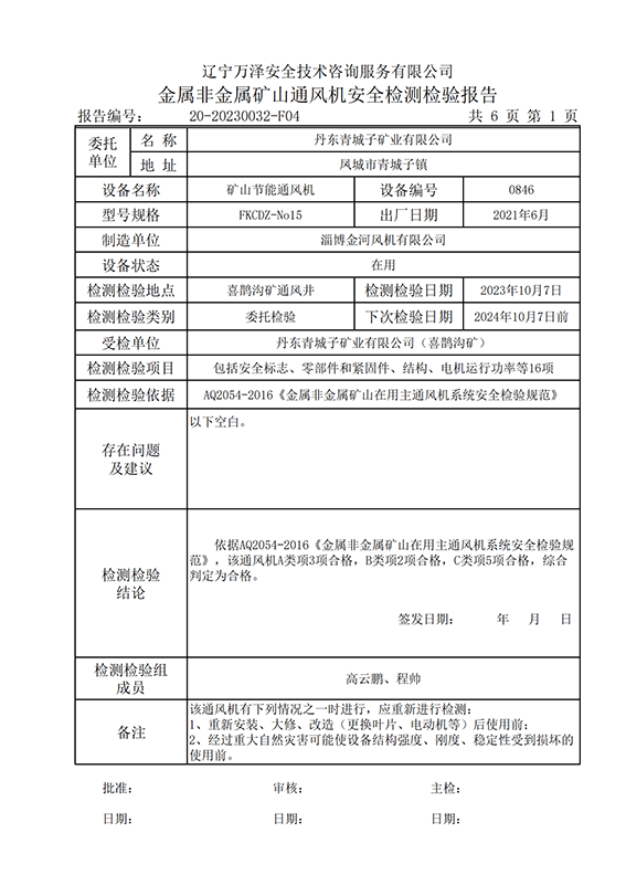
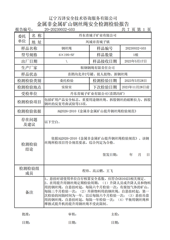
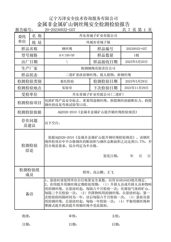
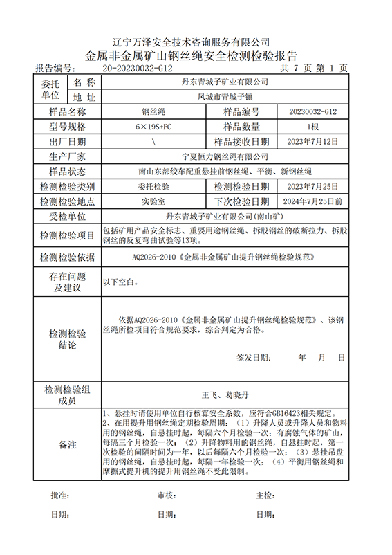
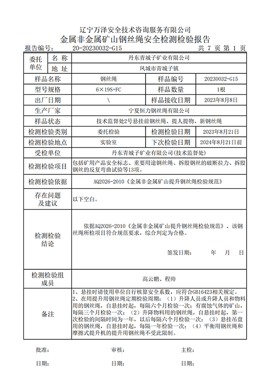
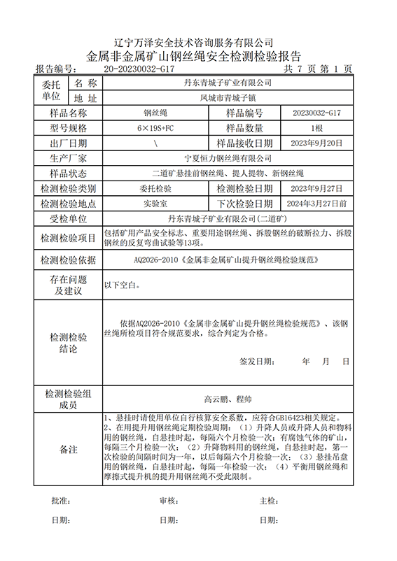
| 受检单位 | 丹东青城子矿业有限公司 | |
| 项目编号 | 20-20230031 | |
| 项目日期 | 2023.10.6 | |
| 受检设备 | ||
| 序号 | 设备名称 | 数量 |
| 1 | 缠绕式提升机 | - |
| 2 | 摩擦式提升机 | - |
| 3 | 提升绞车 | - |
| 4 | 通风机 | 4 |
| 5 | 固定式空压机 | - |
| 6 | 移动式空压机 | - |
| 7 | 排水泵 | 4 |
| 8 | 排水系统 | - |
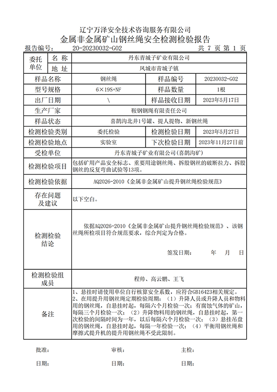
| 9 | 提升钢丝绳 | 17 |
| 10 | 竖井防坠器 | - |
| 11 | 斜井人车 | - |
| 12 | 钢丝绳在线 | - |
| 13 | 密封钢丝绳 | - |
| 14 | 罐笼 | - |










































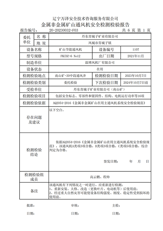
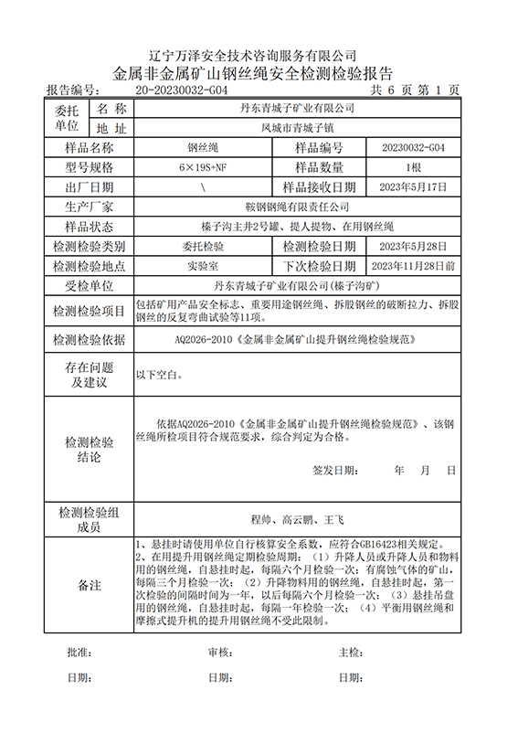
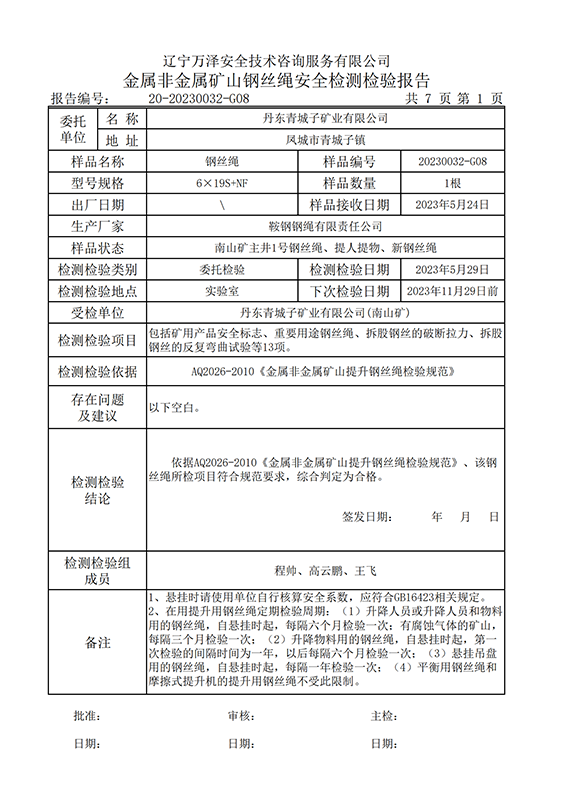
| 受检单位 | 丹东青城子矿业有限公司 | |
| 项目编号 | 20-20230031 | |
| 项目日期 | 2023.10.6 | |
| 受检设备 | ||
| 序号 | 设备名称 | 数量 |
| 1 | 缠绕式提升机 | - |
| 2 | 摩擦式提升机 | - |
| 3 | 提升绞车 | - |
| 4 | 通风机 | 4 |
| 5 | 固定式空压机 | - |
| 6 | 移动式空压机 | - |
| 7 | 排水泵 | 4 |
| 8 | 排水系统 | - |
| 9 | 提升钢丝绳 | 17 |
| 10 | 竖井防坠器 | - |
| 11 | 斜井人车 | - |
| 12 | 钢丝绳在线 | - |
| 13 | 密封钢丝绳 | - |
| 14 | 罐笼 | - |









































